近日,第六届东方创意之星创新设计大赛(学生组)全国赛获奖名单正式公布。
大赛入选教育部学科竞赛榜单,由工业和信息化部国际经济技术合作中心主办,以“设计驱动·产教融合”为主题,积极响应国家产教融合和制造业强国战略,致力于搭建教育界与产业界协同创新的交流平台。
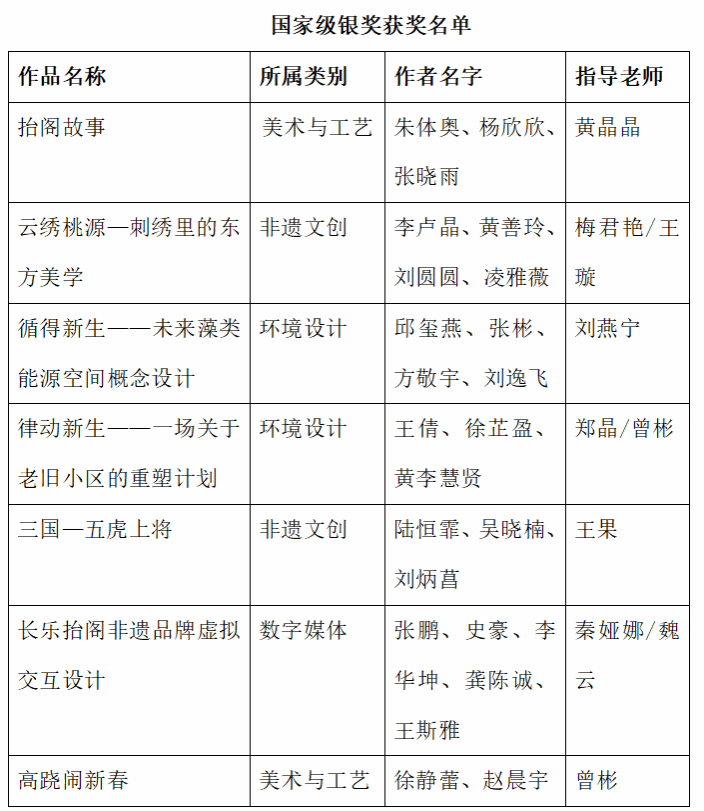
赛事采用“校赛、省赛、国赛”三级选拔机制,竞争激烈,具有广泛影响力。在本届比赛中,艺术设计学院共获得91项省级及以上级别奖项,共获国家级银奖8项、铜奖11项、省级金奖10项、银奖29项和铜奖52项。其中,《云绣桃源——刺绣里的东方美学》《循得新生——未来藻类能源空间概念设计》《三国——五虎上将》《抬阁故事》《律动新生——一场关于老旧小区的重塑计划》《长乐抬阁非遗品牌虚拟交互设计》《高跷闹新春》《墟境元生》八组作品,凭借出色的创意设计和深厚的文化底蕴,最终荣获国家级银奖。
后续,学院将进一步依托高水平竞赛平台,深入推进教学改革,不断优化人才培养模式,提升学生实践创新能力。

一审:黄梦晨
二审:黄佳
三审:舒欣 胡友慧