2020年11月13日至15日,由国家工业和信息化部人才交流中心主办的“第八届艺术设计教育研讨会暨第八届高校数字设计大赛(NCDA大赛)颁奖典礼”在浙江嘉兴隆重举行。我院优秀指导老师代表邓伍英教授、晏虹辉副教授、徐园副教授、王果博士应邀参与本次颁奖典礼。
NCDA大赛秉承“设计为人民服务,培养未来设计师”的理念,立足产业需求,紧密结合高校专业设置,推动高校创新创业教育改革,打造学生高质量就业平台。赛事设有视觉传达、数字影像、交互设计、环境空间、造型设计、时尚与服饰、数字绘画等7个类别。本次大赛共有1106所高校参赛,参赛学生达20多万人次,参赛作品60113幅。各个赛区45%的作品入围全国终评,入围国赛的非命题类作品再按照5%、8%、12%的比例分别评选出一、二、三等奖,即国赛一二三等奖仅占作品总数的比例分别为2.25%、3.6%、5.4%。在此次比赛中我院师生首次参加,共摘得全国等级奖8项,华中赛区等级奖32项:其中全国一等奖2项、二等奖2项、三等奖2项;华中赛区一等奖7项,二等奖12项,三等奖15项。佳绩的取得,充分体现了我院在面向数字化时代艺术设计人才培养目标中,以能力培养为着力点的“项目驱动”教学改革实践成效。
据悉,全国高校数字艺术设计大赛(NCDA大赛)成功入选中国高等教育学会发布的《2019全国普通高校学科竞赛排行榜》,成为高校教育教学改革和创新人才培养的重要竞赛项目。全国普通高校学科竞赛排行榜,是由教育部下属机构—中国高等教育学会“高校竞赛评估与管理体系研究”专家工作组研究发布的竞赛评估体系,已经连续四年发布,是高校提高人才培养质量的服务性参考信息,是检验高校创新人才培养质量的重要标准之一。我院在全国高校学科竞赛排名赛事中近来所取得的佳绩,为长沙学院进入全国排名300强稳步推进作出了重要的贡献。

颁奖现场

颁奖现场

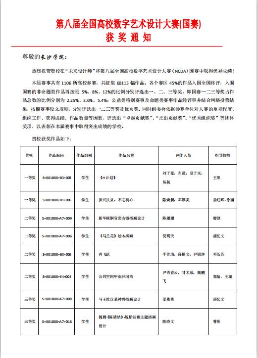
获奖通知